[의료기기 후기] ISO 14971 위험관리 문서 지도 사례 | 2019 개정 대응

의료기기 제조업체라면 모두 가지고 있는 위험 관리 문서!

이 위험 관리 문서는 ISO 14971 규격을 기반으로 작성되어야 합니다.

다만 ISO 14971 규격을 따라야 한다는 것은 잘 알고 계시지만 아직까지 많은 고객사분들이 현재 기준으로 최신 2019년도 개정이 아닌, 무효한 2007년도 규격을 바탕으로 위험 관리 문서를 관리하고 있음을 어렵지 않게 찾아볼 수 있습니다.

이번 포스팅에서는 최근 지도 프로젝트 중 위험관리 문서의 최신 규격 업데이트를 성공적으로 마무리한 후기를 가지고 왔습니다.


지도의 시작은, 고객사 파악

문의하셨던 고객사는 소프트웨어 의료기기를 제조하는 업체로, 품목명은 내시경 영상 분석 소프트웨어 [2등급]입니다.

지도 요청 배경

ISO 13485:2016 인증서 획득을 목적으로 문서를 수립하시던 중 위험 관리 문서 지도를 저희에게 요청해 주셨습니다.


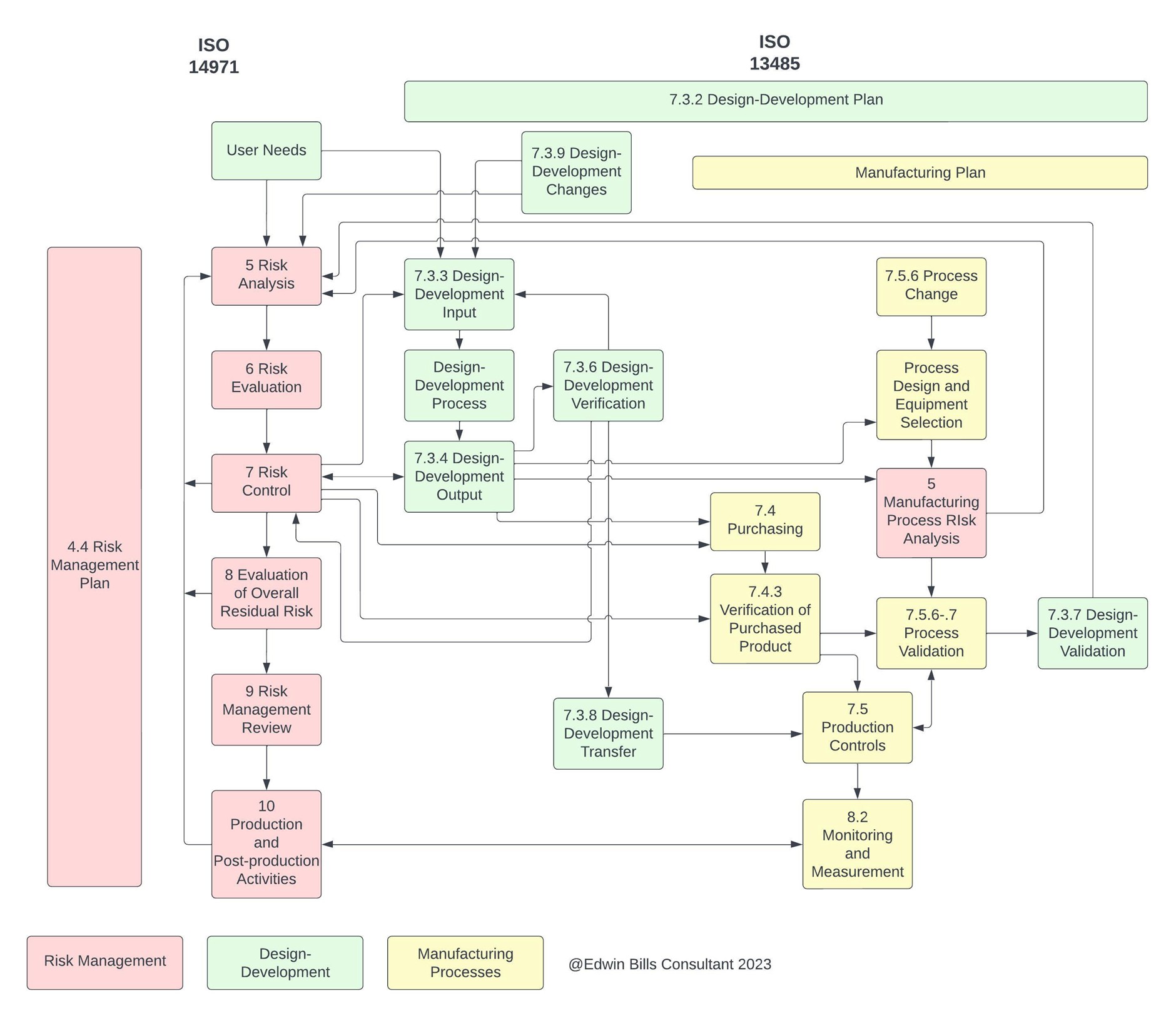
ISO 13485:2016과 ISO 14971:2019의 관계

조직은 제품 실현에서 위험 관리를 위해 한 개 이상의 프로세스를 문서화하고, 위험 관리 활동의 기록은 유지되어야 한다

ISO 13485:2016 7.1항

💡 핵심 포인트

ISO 13485는 “위험 (risk)”이라는 단어를 언급하고 있으며, ISO 14971과 긴밀한 관계를 가지고 있습니다.

ISO 13485 위험 관리 요구사항

ISO 13485:2016 위험 관리 요구사항

ISO 규격 간 관계도

출처: MED DEVICE ONLINE (May 24, 2023 guest column)

의료기기 업체는 규격들과의 연결성, 그리고 이에 따른 문서 관리의 필요성을 이해하는 것이 중요합니다.


ISO 14971:2007 vs ISO 14971:2019

앞에서 ISO 14971:2007은 더 이상 유효하지 않은 규격이라고 말씀드렸죠?

저희는 고객사가 가지고 있던 위험 관리 문서 중 ISO 14971:2007 규격 흔적을 찾았습니다. 바로 위험 카테고리를 분류하는 매트릭스 표입니다.

주요 개정 내용

위험 분류 카테고리 변경

2개 카테고리 → 3개 카테고리로 확대하여 보다 세밀한 위험 평가 가능

용어 정의 업데이트

최신 규제 환경을 반영한 명확한 용어 정의 제공

위해 요인 식별 방법 개선

체계적이고 포괄적인 위해 요인 식별 프로세스 강화

잔류 위험 평가 기준 명확화

위험 수용 가능성 판단 기준의 구체화

🔴

ISO 14971:2007

2개 카테고리로 위험 분류 (구 규격 – 무효)

🟢

ISO 14971:2019

3개 카테고리로 위험 분류 (최신 규격 – 유효)

고객사 기존 위험관리 매트릭스

고객사의 위험관리 매트릭스 (구 규격 기반)

ISO 24971:2020 매트릭스

ISO 24971:2020 매트릭스 (최신 규격 예시)

참고: 규격에서 제시하고 있는 위험 구분 매트릭스 표는 “예시”입니다.

다만 규격이 개정된 만큼 최신 규격에서 제시하고 있는 예시를 참고하여 수정하는 방향성을 제안 드렸고, 고객사 담당자분은 이를 긍정적으로 받아들여주셨습니다.


와이즈컴퍼니 지도 프로세스

매트릭스 표 외에도 개정되면서 새롭게 나타난 요구사항, 용어의 정의, 위해 요인의 식별 방법 등 최신 규격과 맞지 않는 부분을 발견했습니다.

1

기존 문서 검토 및 분석

고객사의 기존 위험 관리 문서를 상세히 검토하여 ISO 14971:2007 기반 요소와 최신 규격과의 차이점을 파악했습니다.

2

최신 규격 요구사항 매핑

ISO 14971:2019 및 가이던스 문서 ISO 24971:2020의 요구사항을 기존 문서 구조에 매핑하고 수정이 필요한 항목을 도출했습니다.

3

문서 업데이트 지도

위험 관리 계획서, 위험 관리 보고서, FMEA 테이블을 최신 규격에 맞춰 체계적으로 업데이트했습니다.

지도한 주요 문서

  • 위험 관리 계획서 (Risk Management Plan)
  • 위험 관리 보고서 (Risk Management Report)
  • FMEA 테이블 (Failure Mode and Effects Analysis)

4

심사 대응 지원

업데이트된 문서를 기반으로 ISO 13485 인증 심사를 준비하고 성공적으로 인증을 획득했습니다.

저희가 지도 드린 위험 관리 문서와 함께 심사를 받으신 고객사는

성공적으로 ISO 13485 인증서를 받으셨습니다!